Beiträge von AaronKl

Partner:
Feiertag?

    Es hat sich immer noch nix getan. Meine Bitte wäre folgendes: Jeder, der Probleme mit den uConnect oder Tom Tom-Livediensten hat und seit längerem nur vertröstet wird, ohne, dass Fiat etwas auf die Reihe bekommt, sollte sich bitte mit folgender Vorlage per E-Mail bei mir melden (privat+fiatsucks@aaron-klewer.de):


    Ich werde das ganze dann so vollständig an Fiat weitergeben und mich mit anonymisierten Daten an die Presse wenden.


    * sämtliche personenbezogenen Daten werden wie folgt verwendet:
    1. Speicherung auf unbestimmte Zeit, maximal solange, bis die Problematik seitens Fiat gelöst ist, zum Zwecke der nachfolgend genannten Punkte
    2. Weitergabe von Fahrgestellnummer, Name, Wohnort, E-Mail-Adresse und Telefonnummer gemeinsam mit den Details zu Fahrzeug und Problem an den Kundenservice von Fiat / andere Stellen bei FCA und deren Tochterunternehmen
    3. ggf. Weitergabe von Name, Wohnort, E-Mail-Adresse und Telefonnummer gemeinsam mit den Details zu Fahrzeug und Problem
    an Medienvertreter, sofern nicht widersprochen
    4. E-Mail-Adresse wird auch zur Kommunikation bezüglich der Problematik durch mich genutzt
    Der Speicherung und Verwendung der personenbezogenen Daten kann jederzeit per E-mail an privat+fiatsucks@aaron-klewer.de mit sofortiger Wirkung für zukünftige Verwendungen widersprochen werden. Ich werde alle personenbezogenen Daten dann umgehend löschen - die nicht personenbezogenen Daten werden dann weiterhin für statistische Zwecke genutzt.

    Falls es wen interessiert: TomTom-Live-Dienste gehen immer noch nicht trotz ständigem Kontakt mit Fiat. Ich sag mal so: Entweder war es mein letzter Fiat oder es war auf jeden Fall mein letztes FCA-Fahrzeug mit nicht ohne weiteres austauschbarem Infotainmentsystem.


    Ob man wohl einen Raspberry Pi oder ähnliches irgendwie mit dem uConnect-Bildschirm verbunden kriegt? Oder ob man das Gehäuse vom uConnect-Bildschirm mit nem anderen 7"-Bildschirm versehen kann? Oder ob es hilft der Sachbearbeiterin in Italien jeden morgen vorm Büro nen Kaffee zu geben und zu fragen wie es aussieht?
    Ich mein ja das TomTom-Navi ist super und TMC gibt auch recht hilfreiche Verkehrsinfos, aber an TomTom-Live oder Google Maps kommts halt nicht ran.


    Auf Grund des (gerade per Google nicht gefundenen) BGH-Urteils wonach ein Infotainment-System im Fahrzeug und dessen einwandfreie Funktion Teil des Fahrzeugs sind, kann sich mein Händler glücklich schätzen, dass die Gewährleistungsfrist abgelaufen ist, sonst würde ich ihm das Ding aufen Hof stellen und wer das Navi nicht einwandfrei zum laufen bekäme, könnte er ihn behalten. Weil BGH hat zwar gesagt, dass direktes Neueinfordern eines Fahrzeugs für den Händler unverhältnismäßig teuer wäre, aber wenn die Nachbesserung nicht klappt... Und es wurde ja auch mit TomTom-Live-Diensten geworben als ich das Fahrzeug gekauft habe.

    Zitat

    Der Gesetzgeber hat die Dämmerung und Lichtverhältnisse nicht definiert!
    In der StVO §17 sind keine LUX angegeben!


    Wer unsicher ist, der sollte das Licht bei der bürgerlichen Dämmerung einschalten,

    In der StVO steht nur dass die vorgeschriebenen Lichteinrichtungen zu verwenden sind - da Tagfahrlicht bei neueren Fahrzeugen vorgeschrieben ist, würde ich durchaus damit argumentieren, dass man in der Dämmerung, sofern es die Sichtverhältnisse dulden, auch nur mit Tagfahrlicht fahren darf und erst bei Einbruch der Dunkelheit dann wirklich Abblendlicht braucht. Wenn dieses nicht vorhanden ist, müsste aber wohl bereits bei Beginn der Dämmerung mit Abblendlicht gefahren werden.

    Hi,
    hat zufällig jemand Kontakte in den USA und könnte für mich rausfinden, was der Dodge-Kühlergrill als Ersatzteil dort kosten würde? <3


    Der Fiat-Kühlergrill ist zwar hübsch, aber ich fände der Dodge-Kühlergrill wäre ne nette Aufwertung.


    Beste Grüße,
    Aaron

    Mal n kleines Update: Nachdem ich der guten Frau mit etwas Nachdruck mitgeteilt habe, dass das Problem definitiv nicht generell ist, wurde sich jetzt recht intensiv drum gekümmert - bis letzte Woche, seither nix mehr gehört. Funktionieren tut es immer noch nicht.


    Ist es denn möglich durch Austausch des uConnects oder so Android Auto nachzurüsten?

    Fragen ala "Freischaltung" und "Konto auf Uconnect" sind unnötig - einerseits hänge ich seit Monaten mit dem Kundendienst, andererseits ging es mal einwandfrei. Dann musste mein UConnect ausgetauscht werden und seither geht's nicht. Ich werde seither vertröstet, dass das bei allen Kunden so wäre - und erst hieß es Februar, dann März, dann Anfang April, dann Ende April.


    Aber gut, dann ist ja klar, dass das Problem an meinem UConnect oder dem Austausch des UConnect-Systems liegen muss, also sollen die sich gefälligst auch drum kümmern statt mich immer hinzuhalten - ich ruf von mir aus auch jeden Werktag zukünftig an, bis es geht. Und notfalls fahr ich auch nach Italien und nerve die zuständige Kundenbetreuerin jeden Morgen auf dem Weg zu ihrer Arbeit. :saint:

    Oh okay. :x Sollte mir jemand wenn die Verfügbar sind den Gefallen tun, mir den Ersatzteilpreis zu sagen, wäre ich trotzdem mega dankbar. Weil die ist schon recht geil geworden die Heckschürze vom Tipo Sport, während er mir von vorne gar nicht zusagt.

    Hi,


    Aaron war beim rückwärtsfahren unvorsichtig und braucht jetzt den lackierten Teil der Heckstoßstange neu. Und wenn da eh rumgehandwerkt wird, hab ich mir überlegt, ob ich nicht gleich den unlackierten Teil durch den lackierten unteren Teil der Heckstoßstange vom Tipo Sport austauschen lasse.
    Hat jemand Zugriff auf die Ersatzteilpreise und kann mir sagen, was der untere Teil der Tipo Sport Heckstoßstange als Ersatzteil ungefähr kosten würde?


    Zulassungsfrage ist zwar im Prinzip egal, aber wird ja nicht als Zusatzteil zugelassen sein nehm ich an sondern nur iVm mit nem Tipo Sport?

    Lässt sich mit 99%iger Sicherheit folieren und sollte auf Grund der relativ leichten Wölbung unter Hinzunahme eines Föhns auch recht problemlos gehen.


    Aber achte drauf, dass die Folie sich auch wie gewünscht zusammenzieht. Ich hatte gestern nen geplotteten Aufkleber angebracht, da war der effekt bei Anwendung von nem Föhn nicht ganz wie gewünscht.

    Genau das ist es: Wenn man die genannten bereits geprüften Module nimmt (die man aber nicht hinter ner transparenten Abdeckung verbauen dürfte), dann reden wir von keine Ahnung 100€ für die Abnahme des korrekten Einbaus. Es ist halt nur schwierig die Module hübsch zu verbauen. Ihr kennt sicherlich Morette-Doppelscheinwerfer mit wagenfarbener Abdeckung zwischen den Lampen. Eine Lösung in der Art wäre zum Beispiel vorstellbar, weil gutgemacht sind die sogar sehr geil (nur meistens sind sie nicht gut gemacht).


    Am liebsten wäre es mir natürlich mit nem Eigenbau, der äußerlich den originalscheinwerfern ähnelt aber mit LED-Technik versehen ist... Aber für das Geld dafür und den Wert meines Tipo bekäm ich nen Ford Mustang. xD

    Danke. Mit der technischen Seite wie es in Autos gemacht ist kenne ich mich nur begrenzt aus - ich wollte nur mal grob wissen, mit welchen Kosten ich rechnen muss, weil die Funktionsüberwachung auch zu berücksichtigen wäre.


    Also Plan ist der Austausch der Scheinwerfer und Heckleuchten durch Leuchten im Eigenbau mit ECE-geprüften Modulen. Problem ist, dass das nur vergleichsweise schwer hübsch hinzukriegen ist, weil man die Module nicht nochmal verkleiden darf -> Würde ja die Lichtbrechung beeinflussen wodurch die nicht korrekt montiert sind, also nicht abnehmbar sind (außer wieder als gesamtpaket mit nem lichttechnischen Gutachten, s.u.)
    Ob es im Endeffekt also wirklich klappt weiß ich noch nicht - da wird erstmal ne Menge Planungsarbeit und Visualisierung nötig sein, um eventuell ne ganz hübsche Lösung zu finden.
    Es gibt da durchaus auch Möglichkeiten das ganze hübsch zu lösen, aber ob das in dem Einzelfall wirklich machbar ist... :/
    Aber zumindest LED vorne hätte ich gerne und ich denke da ne hübsche Lösung zu finden (bspw die Module in schwarzes hochglanzplastik einzubinden oder so oder ne passendes transparentes Gehäuse das genau an die Module abschließt und nicht vor das Modul geht) ist sicherlich machbar. Hinten stelle ich mir ne hübsche Lösung schwerer vor.


    Kompletter Neubar wäre zwar cooler, aber lichttechnisches Gutachten fällt halt in die Kategorie unbezahlbar ohne Serienfertigung...
    Einzelgutachten vorne pro Scheinwerfereinheit: Abblendlicht und Fernlicht (jeweils!) ca. 1200€, Blinker ca. 700€, Stand/Tagfahrlicht ca. 700€ -> 3800€
    Einzelgutachten hinten pro Scheinwerfereinheit: Schlussleuchte, Bremsleuchte, Blinker, Rückfahrscheinwerfer jeweils ca. 700€ -> 2800€
    ---> 13200€, soviel hat mein Jahreswagen-Tipo nicht gekostet ^^
    ---> Und thereotisch: Bei Defekt oder Unfall würden die selben Kosten nochmal entstehen weil es ja ein Einzelgutachten wäre. (Praktisch gesehen ist das aber relativ egal, solange der Austausch am selben Fahrzeug erfolgt.)

    Ich finde es unnötig. Sinnvoller wäre ein noch strikteres Durchsetzen des Rechtsfahrgebotes. Auch schnelle Geschwindigkeiten auf Autobahnen sind sicher und werden immer nur dann zur Gefahr wenn unerfahrene Leute (bzw. Leute die nie schnell fahren) wegen Mittelspurschleichtern knapp mit 100-120 rausziehen.


    Schnell fahren ist so erheblich teurer, dass bereits der Kostenunterschied ein Argument zum Langsamer fahren ist und wer es eilig hat, profitiert vom Konzept deutscher Autobahnen einfach.

    Gibts von Fiat die Möglichkeit passende Original-Schalter für das Armaturenbrett zu bestellen oder so für Nachrüstanwendungen? Bestenfalls wie der Warnblinker-Knopf hinterleuchtbar.
    Die Variante wie ich sie bspw aus nem T5 kenne, dass man ne komplette Aufbau-Konsole für Kippschalter macht, in der dann nur ein Kippschalter drin ist, will ich in meinem privaten Auto definitiv nicht... Ich will ne unauffällige lösung.


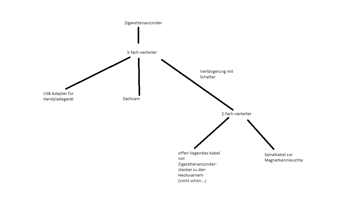
    Ich habe berufsbedingt (aber auch zur Absicherung im Notfall) fest eingebaute Heckblitzer und eine Magnetkennleuchte (aktuell Zigarattenanzünder-Stecker), die ich gerne mit nem Schalter neben dem Warnblinker an- und ausschalten wollen würde. Aktuell sieht das so aus, was keine schöne Lösung ist. :/



    Das wäre ja definitiv hübscher lösbar, in dem man die Heckwarner über den Dachhimmel nach vorne zieht, zu nem Schalter und zusätzlich unten rum von dort aus ein Kabel für nen Zigarattenanzünder oder LEMO-Dose, das dann im Fußraum hinten Platz findet, wo dann über ne Zugentlastung (wie auch schon) das Spiralkabel der Magnetkennleuchte reingeht. Jemand ne Idee wie das am besten zu lösen ist?

    Also die Zukunft liegt imho auf jeden Fall in komplexen LED-basierten Lichttechniken ala LED-Matrixlicht. Aber: "Normale" LED oder Xenonlampen finde ich im Vergleich zu Halogen gar nicht so extrem viel besser - klar ist der ausgeleuchtete Bereich heller, aber eben nicht unbedingt viel größer.


    Ich hatte als mein Tipo in der Werkstatt war nen MX5 mit vermutlich LED (evtl. auch Xenon aber durch die harte Lichtkante denke ich eher LED) und muss sagen bis auf die Helligkeit im ausgeleuchteten Bereich und die Lichtfarbe, empfand ich keinerlei Vorteile gegenüber meiner Projektionsscheinwerfer mit Osram Nightbreaker Laser. Einziger Nachteil ist halt, dass die Osram Nightbreaker Laser nicht lange halten - aber zwischen denen und Standard-Halogen empfinde ich den Helligkeits- und Ausleuchtungsunterschied tatsächlich gravierend und somit wären Standard-Halogen für mich definitiv keine Option.
    Ansonsten werde ich wahrscheinlich für Fernlicht, Nebelscheinwerfer, Rückfahrlicht, Kennzeichenbeleuchtung auch mal gucken, dass ich die Austausche - aber außer bei den Nebel- und Fernlicht (da werden es Nightbreaker) weiß ich noch nicht welche. Weil die extra weißen Halogen-Leuchten sind dann doch noch etwas weißer/blauer als die Nightbreaker Laser und ich hätte gerne ne recht einheitliche Lichtfarbe - was für mich auch nur der Grund ist die genannten Sachen zu wechseln, weil prinzipiell hab ich nix gegen Halogen-Look, aber er sollte halt ne einheitliche Lichtfarbe haben.